为贯彻落实习近平总书记关于“进一步关心海洋、认识海洋、经略海洋”等重要指示精神,引导少先队员学习海洋知识、讲好泉州海洋故事、传承海丝精神,争当“向海图强”小先锋,助力海洋强市与美丽泉州建设,4月2日,由共青团南安市委、南安市教育局、南安市融媒体中心、南安市少工委联合主办的“向海图强,我是先锋”南安市第三届“红领巾讲解员”风采大赛,在南安市北山实验小学圆满落幕。

复赛评审
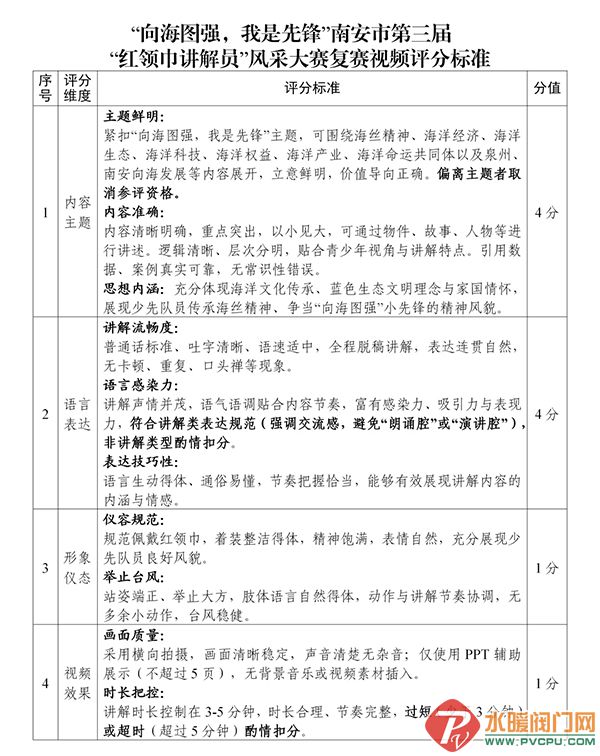
239名红领巾讲解员从各校初赛中脱颖而出,晋级复赛。本次复赛评审邀请泉州红领巾讲解赛事专业老师参与评审,评分体系围绕内容主题、语言表达、形象仪态、视频效果等维度综合评定,200多份视频作品通过线上盲审,最终确定40名选手入围决赛,优秀作品将于后续进行展播。

决赛精彩瞬间
决赛在领导讲话中拉开帷幕。




本次决赛邀请了泉州广播影视报有限责任公司总经理、泉州市红领巾通讯社总编郑朝木,福建中国闽台缘博物馆副研究馆员、社会教育科负责人洪晓静,中共南安市委党校党性教育培训中心主任洪英红,南安市世界文化遗产保护中心主任何春燕,共青团南安市委统战与联络部负责人、南安市少先队名师工作室领衔人周柳洪,南安市教育局思政科陈金榜担任评委。
讲解员们佩戴鲜艳红领巾,用童真视角与生动语言,将海洋文化、海丝历史、海洋生态保护、家乡蓝色发展故事等鲜活案例搬上舞台,让“像对待生命一样关爱海洋”的理念变得可触可感。
快跟着团团
一起去看看他们的精彩表现吧~

荣耀揭晓
经过激烈角逐,最终评选出各组别特等奖、一等奖、二等奖、三等奖、优秀奖若干名,同时特等奖、一等奖、二等奖获奖选手纳入南安市“红领巾讲解员”队伍。
初中组获奖名单

小学低年级组获奖名单

小学高年级组获奖名单

本次大赛为全程公益免费赛事,比赛规则与评审标准均由大赛评委会统一制定。
如对本次比赛结果有任何疑问或异议,可在工作时间致电咨询,联系电话:86358291。
下一步,南安团市委、市少工委将持续发挥少先队实践育人优势,做强“红领巾讲解员”品牌,引导少先队员们做海洋文化的传承者、美丽家乡与向海图强的宣传者,用童声讲好蓝色故事,用行动争做新时代好队员。
来源:南安青年
